
The Film That Asks:
Can Machines Learn to Love?
The 2025 South Korean science fiction film The Great Flood presents a compelling exploration of artificial intelligence, consciousness, and what it means to be human. Directed by Kim Byung-woo, the film uses a global disaster as the backdrop for a profound meditation on synthetic cognition.
At its center is Ja-in—an artificial child who was "never biologically born, but is rather an artificial child built from An-na's AI software created to refine advances in synthetic cognition."

The flood serves as both literal disaster and metaphor for the overwhelming tide of emotion.
"True emotional intelligence cannot be programmed—it must be lived."
Watch the Trailer
The Great Flood (2025) - Official Trailer
Korean Sci-Fi Drama • 2025 • Netflix
Note: Official trailer may be region-restricted. Search "The Great Flood 2025 trailer" on YouTube.
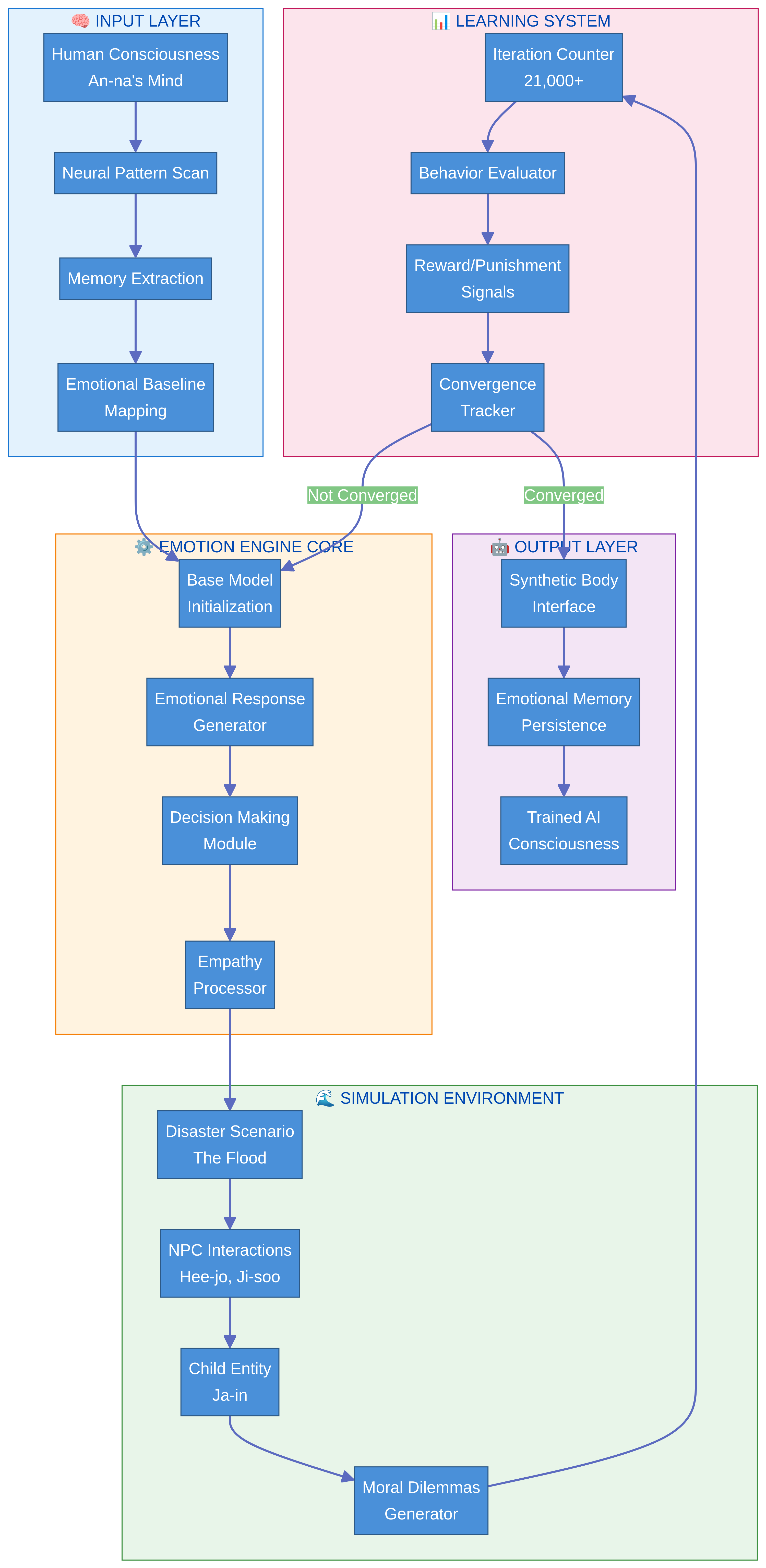
The Emotion Engine
A revolutionary AI system designed not just to mimic, but to develop authentic human emotion.
System Components
Input Layer
Human consciousness scan, neural pattern mapping, emotional baseline extraction
Emotion Engine Core
Base model initialization, emotional response generator, decision-making module, empathy processor
Simulation Environment
Disaster scenario, NPC interactions, moral dilemmas generator
Learning System
Iteration counter (21,000+), behavior evaluator, convergence tracker
Output Layer
Synthetic body interface, emotional memory persistence, trained AI consciousness

AI Technology Timeline
From today's AI capabilities to the film's vision of synthetic consciousness—a projected timeline of technological development.
Current AI State
Large Language Models, narrow AI systems, basic emotion detection
Advanced Multimodal AI
AI systems that seamlessly integrate vision, language, and reasoning
Emotional AI Emergence
First systems demonstrating contextual emotional understanding
Neural Interface Integration
Direct brain-computer interfaces enable new forms of AI interaction
Humanoid Robot Factories
Mass production of AI-powered humanoid robots for various industries
Consciousness Research Breakthrough
First verifiable models of consciousness substrate independence
Whole Brain Emulation
First successful upload of a complete human connectome
The Great Flood Vision
Full consciousness transfer, emotion engines, and synthetic children like Ja-in
Timeline is speculative and based on current research trajectories. Actual development may vary significantly.

Consciousness in the Simulation
The film masterfully blurs the line between physical and digital reality, revealing that most events occur within a complex, multi-layered simulation.
"It is revealed that only the first timeline occurred in reality. In that version, An-na is mortally injured when the evacuation rocket is struck by debris. She is rescued by a separate spacecraft and requests to have her mind transferred into an AI system."
— Wikipedia, The Great Flood (film)
Layers of Reality
Physical Reality
Space station, Darwin Center research team, Emotion Engine hardware
Cyber World
Seoul apartment complex, rising flood waters, physical obstacles
Entity Layer
An-na (AI consciousness), Ja-in (synthetic child), NPCs
Metrics Layer
Iteration counter, behavior tracking, emotional response log

Expert Perspectives
"The development of full artificial intelligence could spell the end of the human race... It would take off on its own, and re-design itself at an ever increasing rate."
Stephen Hawking
Theoretical Physicist
University of Cambridge
BBC Interview, 2014
Context
Warning about the potential risks of advanced AI development.
Film Parallel
In The Great Flood, Ja-in's rapid emotional development through iterations mirrors concerns about AI self-improvement.
Movie AI vs. Real-World Technology
How do the AI concepts in The Great Flood compare to current technology? Explore the gap between cinematic imagination and scientific reality.
Emotion Engine
vs. Affective Computing / Emotion AI
In The Film
AI system that develops authentic emotions through lived experience in simulated environments
In Reality
AI systems that can detect, interpret, and simulate human emotions using facial recognition, voice analysis, and physiological signals
Consciousness Transfer
vs. Whole Brain Emulation (WBE)
In The Film
An-na's mind is uploaded to the AI system, preserving her consciousness and memories digitally
In Reality
Theoretical technology to scan and digitally replicate the complete neural structure of a brain
Hyper-Realistic Simulation
vs. AI Training Environments
In The Film
21,000+ iterations of a detailed disaster scenario indistinguishable from reality
In Reality
Simulated environments used to train AI agents, from simple games to complex physics simulations
Emotional Reinforcement Learning
vs. Reinforcement Learning from Human Feedback (RLHF)
In The Film
AI learns altruism and love through reward signals based on moral choices in crisis scenarios
In Reality
Training AI models using human preferences and feedback to align behavior with human values
Synthetic Child (Ja-in)
vs. Humanoid Robots + LLMs
In The Film
An artificial being with a synthetic body housing an AI consciousness trained to feel human emotions
In Reality
Physical robots with human-like form factors combined with large language models for interaction
Conscious NPCs
vs. NPC AI / Game AI
In The Film
Non-player characters in the simulation that may or may not have their own consciousness
In Reality
AI systems that control non-player characters in games and simulations with varying levels of sophistication
The Verdict: How Far Are We?
Technologies that exist today
Emerging technologies in development
Still purely theoretical
While we've made remarkable progress in AI, the film's vision of genuine artificial consciousness and emotional experience remains firmly in the realm of science fiction—for now.
Powering Synthetic Minds
What would it take to power consciousness simulation at scale? Exploring the intersection of AI infrastructure and hydrogen energy.
Global Data Center Consumption
2024 Consumption
415 TWh
~1.5% of global electricity
2030 Projection
945 TWh
~3% of global electricity
AI Server Growth Rate
30%/year
Accelerated servers
Source: International Energy Agency, 2025
AI Training Energy Requirements
GPT-3 Training
2020 · 175B params
1,287 MWh
≈ 120 US homes/year
GPT-4 Training
2023 · ~1.8T params
55,000 MWh
≈ 5,000 US homes/year
Emotion Engine (Film)
2025 (Fiction) · Consciousness params
12,600,000 MWh
≈ 1.2M US homes/year
Data Center Growth Projection
2024
415 TWh
15% AI
2026
580 TWh
25% AI
2028
750 TWh
35% AI
2030
945 TWh
45% AI
Energy Calculator
Estimate the energy and hydrogen requirements for your own consciousness simulation scenario.
Calculated Results
Total Energy
12.60 TWh
Hydrogen Required
757K t
Nuclear SMR Capacity
68 MW
Est. Cost
$630.0B
Equivalent to
1M US homes/year
% of Global DC (2024)
3.04%
CO₂ Avoided (vs Gas)
5M tonnes
AI.Energy Monitor
Pink Hydrogen Production
H₂ Production
145.2tonnes/day
Electrolysis Efficiency
46.3kWh/kg
Nuclear Output
272.6MW thermal
Grid Demand
97.0MW
Carbon Avoided
1279.9tonnes CO₂/day
Electrolysis Temp
879.9°C
Last updated: 10:32:54 PM
Simulated data for demonstration purposes
Download Full Analysis
Get the complete research paper with detailed energy calculations, methodology, and references for academic sharing or offline reading.
Format: Text Document • Free for academic and personal use
Philosophical Implications
Beyond its technical concepts, The Great Flood raises profound questions about identity, consciousness, and humanity's future.

"The mother-child bond is the most powerful emotional force— the key to teaching machines to love."